深圳安富

深圳安富
17322447119
  • 网站首页
  • 服务项目
    电气防火安全检测
    建筑消防设施维护保养
    建筑消防安全评估
    建筑消防设施检测
  • 检测案例
  • 荣誉资质
    安全生产标准化二级评审单位
    广东省安全生产协会会员单位
    龙华区安全生产协会会员单位
    深圳市消防协会会员单位
    危险化学品安全管理协会副会长
  • 新闻中心
    公司资讯
    行业资讯
    业务范围
  • 法律法规规范标准
  • 消防演习
    学校消防演习
    企业消防演习
  • 关于我们
    企业简介
    公司环境
    在线留言
    我们的团队
  • 联系我们
    联系方式
  1. 你的位置: 首页>服务项目>企业负责人、安全管理人员培训
  • 全部
  • 电气防火安全检测
  • 建筑消防设施维护保养
  • 建筑消防安全评估
  • 建筑消防设施检测
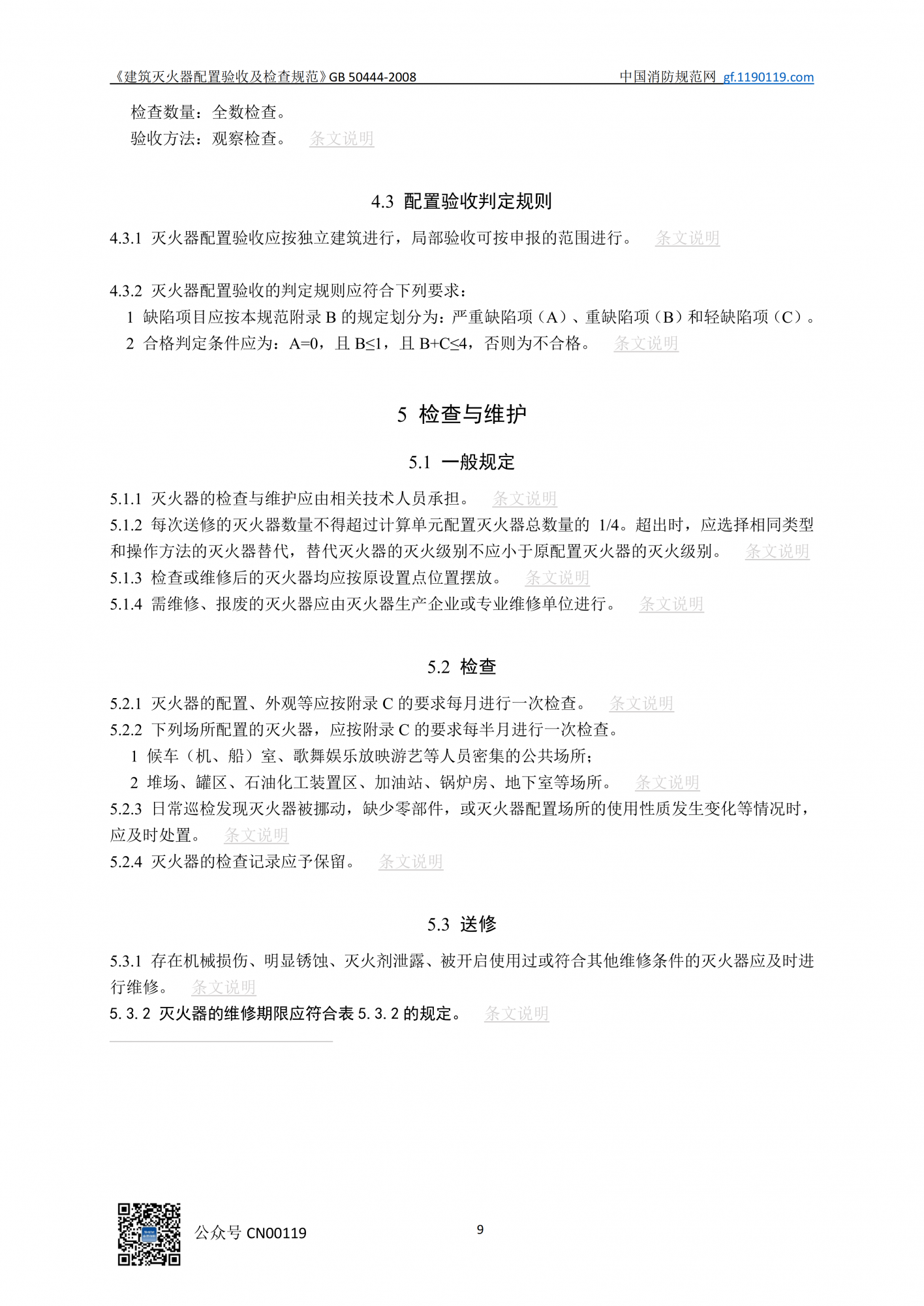
  • 19《建筑灭火器配置验收及检查规范》GB 50444-2008

    19《建筑灭火器配置验收及检查规范》GB 50444-2008

  • 深圳安富消防生产安全事故应急预案备案评审,帮助企业挖掘潜在安全风险,预防生产安全事故的发生!

    深圳安富消防生产安全事故应急预案备案评审,帮助企业挖掘潜在安全风险,预防生产安全事故的发生!

  • 生产安全事故应急预案备案评审,深圳安富消防为企业提供权威的评审服务,让企业安全无忧!

    生产安全事故应急预案备案评审,深圳安富消防为企业提供权威的评审服务,让企业安全无忧!

  • 生产安全事故应急预案备案评审,深圳安富消防为企业应急预案评审严谨详尽,保障企业安全生产!

    生产安全事故应急预案备案评审,深圳安富消防为企业应急预案评审严谨详尽,保障企业安全生产!

  • 深圳安富消防生产安全事故应急预案备案评审,为企业应对突发事件提供全方位的应急响应保障!

    深圳安富消防生产安全事故应急预案备案评审,为企业应对突发事件提供全方位的应急响应保障!

  • 生产安全事故应急预案备案评审,深圳安富消防帮助企业识别安全风险并制定应急预案,减少生产安全事故的发生!

    生产安全事故应急预案备案评审,深圳安富消防帮助企业识别安全风险并制定应急预案,减少生产安全事故的发生!

  • 深圳安富消防生产安全事故应急预案备案评审,助力企业形成健全的安全风险控制机制!

    深圳安富消防生产安全事故应急预案备案评审,助力企业形成健全的安全风险控制机制!

  • 生产安全事故应急预案备案评审,深圳安富消防为企业制定科学可行的应急预案和评审标准!

    生产安全事故应急预案备案评审,深圳安富消防为企业制定科学可行的应急预案和评审标准!

  • 深圳安富消防生产安全事故应急预案备案评审,为企业安全发展提供保障!

    深圳安富消防生产安全事故应急预案备案评审,为企业安全发展提供保障!

  • 检测案例

    检测案例

  • 检测案例

    检测案例

  • 检测案例

    检测案例

    • 上一页
    • 首页
    • 4
    • 5
    • 6
    • 7
    • 8
    • 尾页
    • 下一页
    • 共468条记录
    • 共39页

服务项目

  • 电气防火安全检测
  • 建筑消防设施维护保养
  • 建筑消防安全评估
  • 建筑消防设施检测

检测案例

荣誉资质

  • 安全生产标准化二级评审单位
  • 广东省安全生产协会会员单位
  • 龙华区安全生产协会会员单位
  • 深圳市消防协会会员单位
  • 危险化学品安全管理协会副会长

新闻中心

  • 公司资讯
  • 行业资讯
  • 业务范围

法律法规规范标准


扫码关注

友情链接:

深圳市安富消防安全技术有限公司版权所有 粤ICP备18134540号